青院资讯

通知公告

当前位置: 首 页>>青院资讯>>通知公告>>正文
2025年校级在线开放课程建设中标(成交)结果公告

发布时间:2025-09-03 来源: 作者: 浏览次数:

一、项目编号:【KRDL】K1-2508189

二、项目名称:2025年校级在线开放课程建设

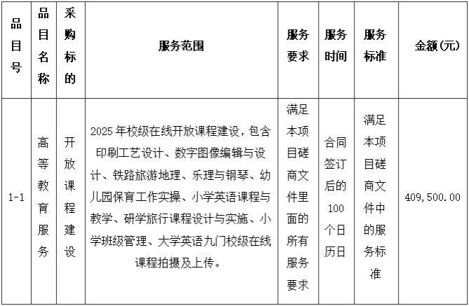
三、采购结果

合同包1(2025年校级在线开放课程建设):

765A

四、主要标的信息

D55E

合同包1(2025年校级在线开放课程建设):

服务类(北京世纪超星信息技术发展有限责任公司)

五、评审专家(单一来源采购人员)名单:

张小卫(采购人代表)、吴枫彩、蔚京生

、公告期限

自本公告发布之日起1个工作日。

、其他补充事宜

/

、凡对本次公告内容提出询问,请按以下方式联系。

1.采购人信息

名称:william威廉中文官网

地址: 陕西省西安市长安区常宁新区鱼包头街123号

联系方式:曹老师 029-6128969

2.采购代理机构信息

名称:开瑞项目管理有限公司

地址:陕西省西安市莲湖区高新二路1号招商银行大厦19层

联系方式:029-89569197、15686066050

3.项目联系方式

项目联系人:王昭、姚瑶、刘昆、张晨、代光艳、王森

电话:029-89569197、15686066050

含光校区:西安市含光北路155号 邮编:710068

长安校区:西安市长安区常宁新区鱼包头街123号 邮编:710100

电话:

院办:029-88408331(含光校区)029-61289888(长安校区)

招生就业处:029-61289555 029-61289666 029-61289777(长安校区)