永利集团304官网
浙江省乡村振兴研究院
永利集团304官网生态文明研究院

首页     >     通知公告     >     本科     >     正文

永利集团304官网关于开展学生成长赋能训练营的通知

发布时间:2023-11-08    来源:     作者:    点击数:

为激发学生内在活力,提高自我发展能力,充分发挥学生积极性、主动性、创造性,助力学生成长成才,学院决定开展学生成长赋能训练营之学生干部领导力执行力提升培训,现将具体事项通知如下:

一、时间地点

11月11日-12日(周六-周日上午)

衣锦校区教学主楼513

二、参会人员

2022级、2023级学生代表

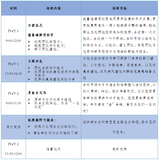
三、训练营安排

四、其它

请各位同学积极参与,努力提升自我综合能力。若有特殊情况需要请假者,请与各年级辅导员联系。

永利集团304官网学生办

2023年11月8日

关闭

Copyright ©永利集团·(304am-官网VIP认证)-登录入口 All Rights Reserved.
浙江省杭州市临安区衣锦街252号
邮编:311300
电话:0571-63732787
请扫描二维码
关注经管微信
获取更多资讯