1.学校概况
永利集团304官网位于杭州市临安区、杭州城西科创大走廊的西端,是浙江省人民政府与农业农村部共建高校、浙江省人民政府与国家林业和草原局共建高校、浙江省重点建设高校;是一所历史悠久、环境优美、综合实力强的多科性大学,是读书做学问的好地方!
2.学院概况
永利集团304官网创建于1986年。现有农林经济管理(省一流学科A类、国家林草局重点学科)、应用经济学、会计学、企业管理、管理科学与工程5个学科,设有农林经济管理一级学科博士后流动站和博士学位点,农林经济管理、会计(MPAcc)、国际商务(MIB)和农业管理4个硕士学位点;农林经济管理(国一流)、会计学(省一流)、工商管理(省一流)、国际经济与贸易(省一流)、电子商务、金融工程6个本科专业。
学院现有在校本科生1946名、硕士和博士研究生472人。现有专任教师116人,其中,教授30人,副教授36人,博士生导师15人,拥有国家级人才、省部级人才等一批知名专家学者。
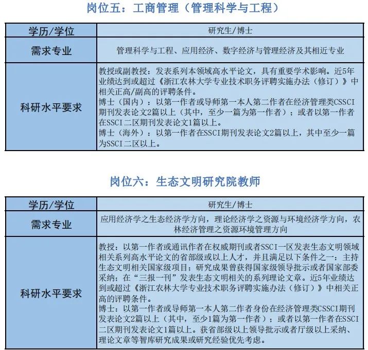
3.引进计划




4.引进待遇

5.人才类别
第一类:中国科学院院士、中国工程院院士、中国社科院学部委员。
第二类:长江学者特聘教授、国家杰出青年基金获得者、国家专项人才计划(创新长期项目人才)、国家万人计划(科技创新领军人才、哲学社会科学领军人才)、国家教学名师、浙江省特级专家及相当水平的人才。
第三类:国家专项人才计划青年人才、国家海外优秀青年基金获得者、国家优秀青年基金获得者、国家万人计划青年拔尖人才、长江学者青年人才(原教育部新世纪优秀人才)、国家百千万人才、全国宣传文化系统“四个一批”人才、中国科学院专项人才A类人才、浙江省万人计划杰出人才及相当水平的人才。
第四类:中国科学院专项人才B类人才、浙江省专项人才计划(创新长期项目人才)、钱江特聘教授、浙江省万人教学名师及相当水平的人才。
第五类:优秀教授(具有博士学位,学科专业带头人及急需学科专业人才等,原则上年龄50周岁(含)以下)。
第六类:优秀博士、博士后和副教授(具有博士学位)。原则上要求优秀博士、博士后年龄35周岁(含)以下,副教授年龄40周岁(含)以下。
第七类:优秀国(境)外专家(教授、副教授)。
6.特别说明
1.条件特别优秀者入职当年可以直接申请特设教授(副教授)。
2.第五、第六和第七类紧缺专业人才基础购房补贴最多可上浮30%。
3.人才引进待遇随学校发布最新政策调整。
7.联系方式
人才引进工作全年开展,随时接收应聘申请。
应聘者请将简历投递至57067021@qq.com。
地址:杭州市临安区衣锦街252号永利集团304官网永利集团304官网
联系电话:0571-63732787