永利集团304官网
浙江省乡村振兴研究院
永利集团304官网生态文明研究院

首页     >     招生就业     >     本科生招生     >     正文

本科专业介绍——数字经济

发布时间:2025-06-11    来源:     作者:    点击数:

数字经济

 

选考科目:不限

学制:四年

授予学位:理学学士

培养目标:本专业以马克思主义和习近平新时代中国特色社会主义思想为指导,以立德树人为根本,聚焦我国数字经济发展战略,培养具有良好的政治素质与道德修养,既有扎实的经济学理论基础,又能够应用大数据、人工智能等现代信息技术和数量方法,适应数字经济分析、运营和治理等岗位要求,能够研究、发现、解决政府、企事业单位数字经济发展中的问题,引领组织数字化转型升级与数字化管理创新的高级应用型人才。

主要课程:数字经济概论、数字贸易实务、数字金融、数字化运营管理、机器学习与深度学习、数据库技术、管理信息系统、平台经济学、农业大数据分析等。

就业方向:毕业生具备经济学思维方式和向数据科学领域扩展渗透能力,能够在政府部门、企事业单位、金融机构、科研院所及数字产业部门从事大数据分析和数字化转型等工作。具体包含两个就业方向:一是胜任产品及市场调研、规划、设计、执行等相关岗位职能;二是从事行业或项目的数字化运营,围绕品牌、推广、交易、物流等的系统化商务管理。

专业优势:

1 专业就业前景广阔

我校数字经济专业获批2023年度教育部普通高等学校本科新增专业,并于2025年开始招生,是省内乃至全国普通高等学校较早创办数字经济本科专业的单位之一。在遵循国家教学质量标准基础上,根据学校“十四五”学科专业体系建设规划和2035年远景目标,全面对接和融入数字经济、人工智能等战略新兴产业,培养经济学基础厚实、数字技能熟练,具备经济学思维方式和向数据科学领域扩展渗透能力,能在政府部门、企事业单位、金融机构、科研院所及数字产业部门从事大数据分析和数字化转型的跨学科交叉复合人才。毕业生可以从事经济学相关行业的工作,如金融、经济咨询、产业规划等,也可以进入与数字经济相关的领域,如金融科技、人工智能、电子商务等行业。上述领域对数字经济专业人才的需求量大、薪资待遇高,且具有广阔的发展前景。

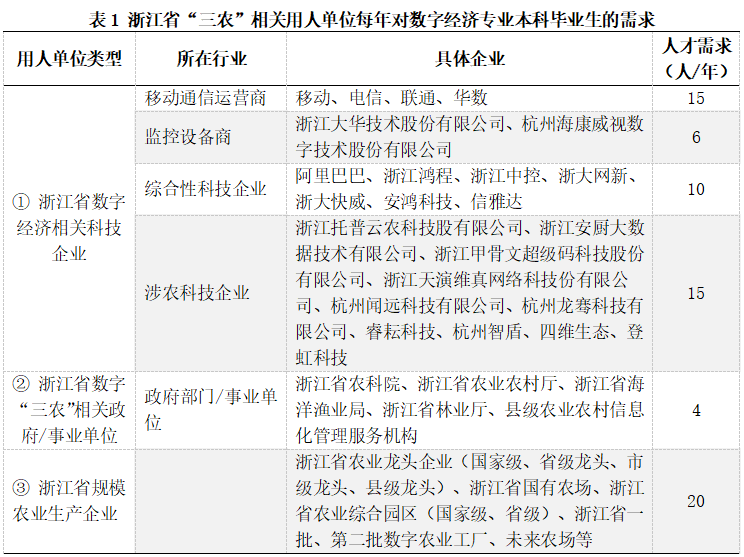
浙江省正在探索以数字经济赋能共同富裕之路,旨在实现“做强做优做大数字经济”的过程中推动实现“共同富裕取得实质性进展”的目标。结合我校办学特色,通过调研与访谈,汇总出部分省内相关用人单位每年对数字经济专业本科毕业生的需求与相关岗位如表1和表2:

此外,数字经济专业硕士也成为经济类考研的新风口,诸如清华大学、北京大学、中国人民大学、武汉大学等均自2025年开始招收数字经济专业硕士,旨在培养理解数字经济运行规律,系统全面掌握数字产业化、产业和公共服务数字化、数字治理相关的专业知识和能力的复合型人才,进一步增加了本专业未来深造的机会。

2 师资综合能力较强

作为农林特色的综合类高校,本专业拥有一支由国家级人才引领的跨院系、跨学科高水平师资队伍,并有省重点专业智库浙江省乡村振兴研究院专家作为智力支撑,在实现数字技术与产业发展的深度融合方面具有独特的办学优势。本专业还依托全国数字经济学科专业建设联盟、全国数字经济教育发展联盟,与全国各高校建立资源共享与人才交流培养机制;充分利用国家数字乡村试点区、浙江省大数据发展中心、阿里巴巴实践教学基地与校创业孵化基地等,指导学生参与各类数字经济相关学科竞赛,培养学生数字化技术应用与分析能力的同时,提升数智化经营管理与经济决策的手段。

3 人才培养体系完善

本专业已具备相对完善的人才培养体系,学生主要学习经济学、数据科学、计算机科学与人工智能等基础知识与基本理论,接受大数据经济学、机器学习与数据挖掘、数字化运营管理等方法的基本训练,熟练掌握具体经济活动中的大数据分析应用技能。一方面通过产品及市场调研、规划、设计、执行,使学生掌握用户需求挖掘、产品设计开发、商务大数据分析及组织协调沟通等知识与技能;另一方面,注重行业或项目的数字化运营,围绕品牌、推广、交易、物流等的系统化商务管理,综合经济科学、管理科学与数据科学,提升学生对数字化运营的洞察力、理解力及对运营技术手段的综合创新应用能力。

通过校企协同、企业高管等实务界精英进课堂、课程专业实训和跨专业综合模拟实训等举措,强化培养学生的管理运营数据分析与决策能力,产业数字化规划与建设能力,以及促进组织数字化转型的综合实践技能。通过科研创新项目、学科竞赛等构建多元融合的创新教育体系,将创新创业教育与专业教育深度融合。

本专业为每位本科生从大一起就配置导师,使学生尽早融入专业学习和导师课题研究中,同时教师为学生进行一对一指导。

4 社会合作多元紧密

学校地处杭州市临安区,临安区是国家数字乡村试点区,农业农村部“互联网+”农产品出村进城工程试点县,学校与临安区开展了全方位深度合作,通过一批数字农业项目的实施,创新了众多“互联网+X”应用,借助区域平台在开展实践教学及数字经济相关研究方面具有天然优势。学校还与浙江省农业农村大数据发展中心、阿里数字农业事业部、临安跨境电商产业园等企事业单位建有校外实习基地,并以村镇为单位,形成可复制可推广的数字经济发展典型模式,推进“三农”综合信息服务,提升农业农村现代化水平。

依托校内跨境电子商务产教融合基地实训中心正式投入运行,采用政、校、企、平台四方育人模式,助力中国企业品牌出海,促进数字经济与外贸实体经济深度融合。实训中心为企业、学校提供数字贸易全产业链服务,为企业提供数字贸易全环节人才培训、人才定制培养、数字营销、供应链金融、跨境支付与结算、国际贸易综合服务、国际物流、海外仓、保税区仓储配送、跨境电商平台运营、出口退税、品牌建设等一站式供应链解决方案;为学校提供课程共建、师资实践培训、教师企业实践、学生实训实习、创业孵化、研学等全方位服务。通过让学生参加合作企业业务,边干边学,带店学习,专业教师采用集中培训和一对一业务指导,对学生实行多平台多岗位轮训。通过产教深度融合,培养数字经济专业人才,服务区域数字经济发展。

专业对外与临安商务局、临安跨境电商园、浙江宏捷光电设备有限公司、双枪科技股份有限公司、杭州易达工具有限公司、杭州新无限文化传媒有限公司、浙江甲骨文超级码科技股份有限公司、慕研(杭州)数据分析师事务所有限公司等企事业单位开展合作,坚持“引进来”和“走出去”相结合,在实践教学中探索创新,专业特色方向得以凝练。

5 创新创业能力突出

借助地方创业孵化园和学校就业创业平台,大力开展数字经济创新创业训练,专业教师指导学生在全国电子商务三创赛、全国大学生创新创业训练、挑战杯大赛等屡获佳绩,突显专业对创新创业和实践能力培育的成效。

国际交流与合作项目:与加拿大阿尔伯塔大学、芬兰赫尔辛基大学等国外高校有“2+2”或“3+1”学分互认合作项目,学生可在本专业修完两年或三年后申请进入上述学校相关专业学习,完成相关学分后可同时获得两个学校的毕业证书及学位证书。与加拿大阿尔伯塔大学等十余所海外高校有交换生访问生项目,学生可在大学期间申请前往对方学校学习6-12个月,同时还有寒暑假学生赴美社会调查项目。

图:学生赴诺维萨德大学经济学院暑期游学

 

关闭

Copyright ©永利集团·(304am-官网VIP认证)-登录入口 All Rights Reserved.
浙江省杭州市临安区衣锦街252号
邮编:311300
电话:0571-63732787
请扫描二维码
关注经管微信
获取更多资讯